Přejít k obsahu
|
Přejít k hlavnímu menu
CMG spolek
Předsednictvo
Organizační struktura
Kontakt
Hlavní centra
Členové CMG spolku
Zaplacené příspěvky
Zaměstnanci
Statut a volební pravidla
Výroční zprávy CMG spolku
Historie
Nadační fond
Předsednictvo
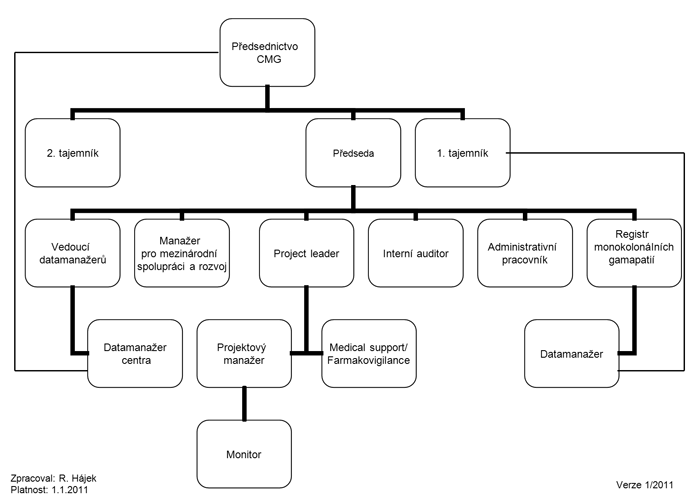
Organizační struktura
Kontakt
Statut
Zaměstnanci Nadačního fondu CMG
Sponzoři
Výroční zprávy
CMG Golf Cup
Publikace
Starší publikace (2019–2021)
Starší publikace (2016–2018)
Starší publikace (2012–2015)
Starší publikace (2006–2011)
Starší publikace (1995–2005)
Guidelines
Projekty
projektcrab.cz
amyloidoza.cz
waldenstrom.cz
RMG
Pro nemocné
Fyzioterapie
Klub pacientů mnohočetný myelom
Informační brožury
Pacientské semináře
Adresy specializovaných center
Pro sponzory
Loga CMG ke stažení
Pro sponzory spolku CMG
Pro sponzory Nadačního fondu
Poděkování sponzorům
Hledat
Organizační struktura CMG